网站首页
新闻中心
通知公告
行业新闻
走进物协
物业沙龙
以案说法
招聘信息
招标信息
招标公告
中标公告
政策法规
业主大会
教育培训
培训信息
行业专家
首页
新闻资讯
通知公告
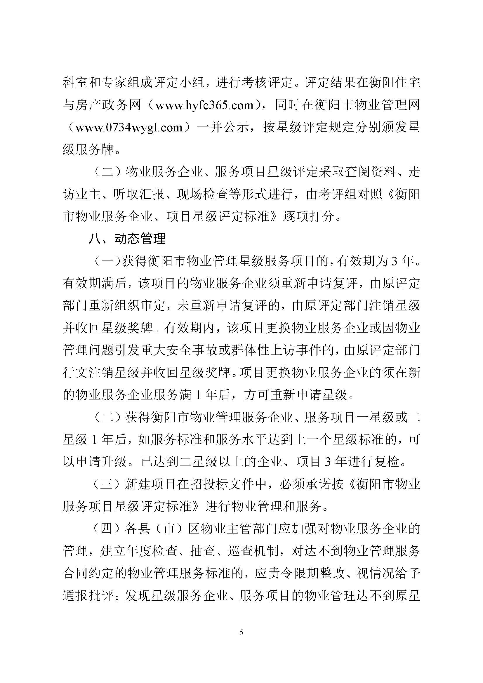
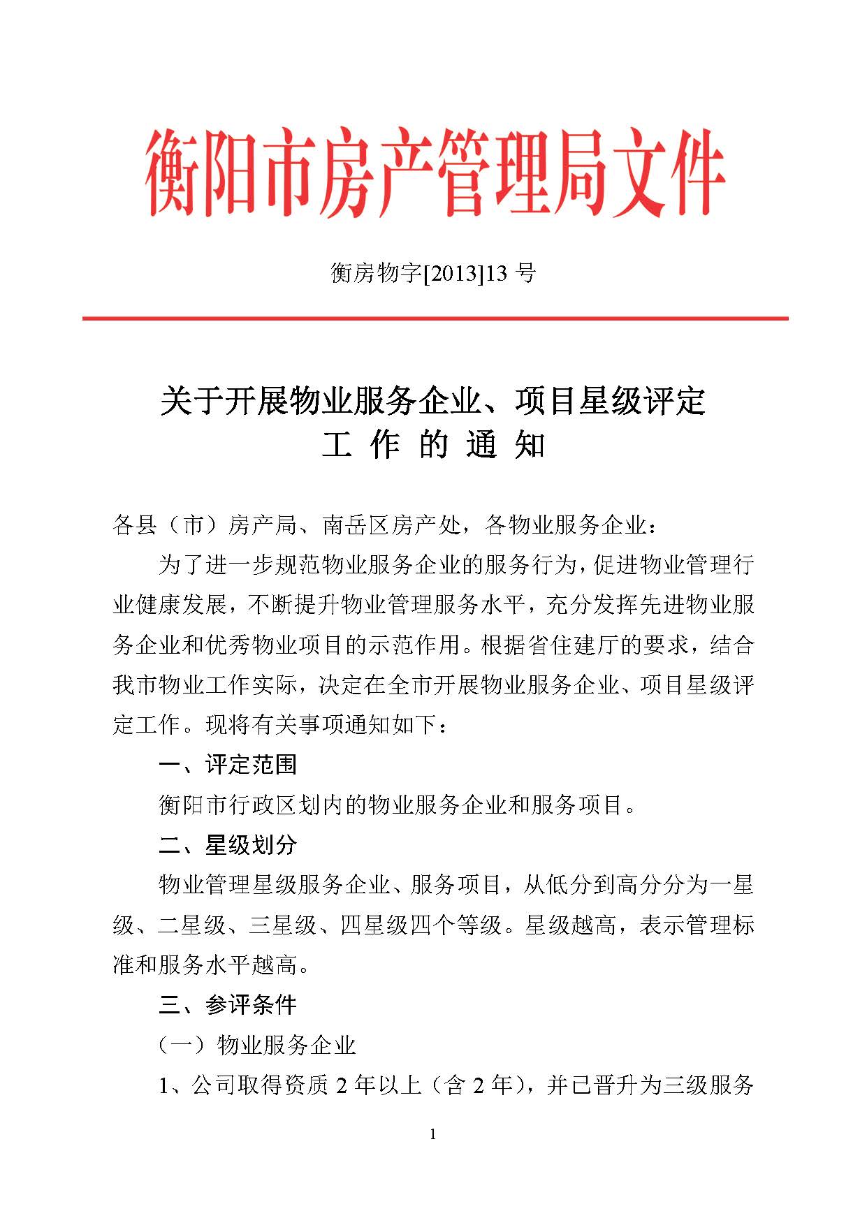
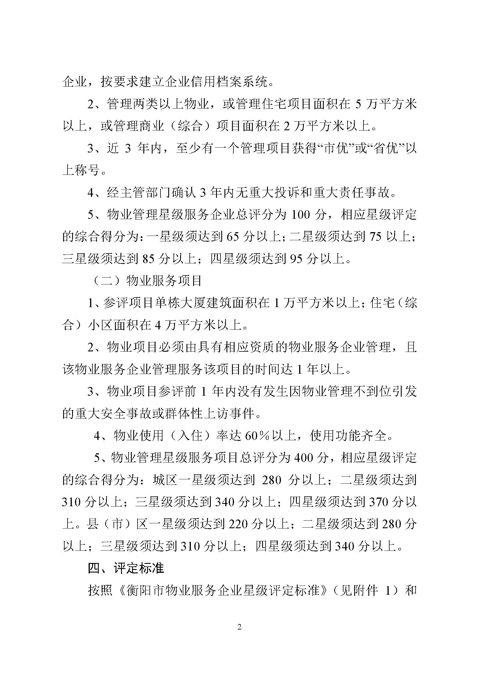
关于开展物业服务企业、项目星级评定工作的通知
关于开展物业服务企业、项目星级评定工作的通知
文件及附件下载:
项目星级评定工作的通知(定稿).doc
附件1.doc
附件2.doc
附件3.doc
附件4.doc
885
2013-03-29 13:36:03
上一篇
关于全市物业服务企业监督检查结果的通报(2013)
下一篇
2012年物业企业考核考评需整改情况公示
最新发布
关于在全市物业管理区域开展消防通道 专项治理的通知
关于加强物业服务企业安全台账 管理的通知
关于印发《衡阳市源头治理物业领域矛盾的意见》的通知
关于加强物业服务区域电动自行车 停放充电管理的紧急通知
关于开展衡阳市城区物业服务行为和收费行为2023年“双随机、一公开”部门联合检查情况的通报
关于公布衡阳市2020年度物业服务企业信用评价结果的通知
关于确定衡阳市物业服务行业评标专家的通知
关于公布衡阳市2019年度物业服务企业信用评价结果的通知
关于衡阳市2019年度物业服务企业信用评价结果的公示
关于表彰物协会员单位在衡阳市“创文、创卫”活动中的情况通报