网站首页
新闻中心
通知公告
行业新闻
走进物协
物业沙龙
以案说法
招聘信息
招标信息
招标公告
中标公告
政策法规
业主大会
教育培训
培训信息
行业专家
首页
新闻资讯
通知公告
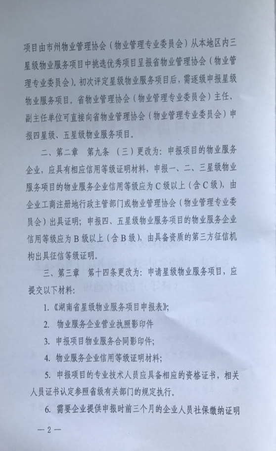
关于对《湖南省星级物业服务项目考评办法(修订)》的补充通知
关于对《湖南省星级物业服务项目考评办法(修订)》的补充通知
1065
2017-08-22 10:51:04
上一篇
关于开展2017年度星级物业服务项目考评工作的通知
下一篇
关于召开“第三届中国物业管理创新发展论坛”的通知
最新发布
关于在全市物业管理区域开展消防通道 专项治理的通知
关于加强物业服务企业安全台账 管理的通知
关于印发《衡阳市源头治理物业领域矛盾的意见》的通知
关于加强物业服务区域电动自行车 停放充电管理的紧急通知
关于开展衡阳市城区物业服务行为和收费行为2023年“双随机、一公开”部门联合检查情况的通报
关于公布衡阳市2020年度物业服务企业信用评价结果的通知
关于确定衡阳市物业服务行业评标专家的通知
关于公布衡阳市2019年度物业服务企业信用评价结果的通知
关于衡阳市2019年度物业服务企业信用评价结果的公示
关于表彰物协会员单位在衡阳市“创文、创卫”活动中的情况通报